My Planet Friends
An interactive kids game about our solar system
About
It is an interactive educational story game with a quiz designed to teach children some fascinating facts about our solar system. The game was developed using Godot and utilizes information from NASA Space Place. The main objective of this project is to provide kids with a new and engaging experience that will pique their interest in learning about space.
Skills
Storytelling, Interaction Design, Visual Design, Animation
Tools
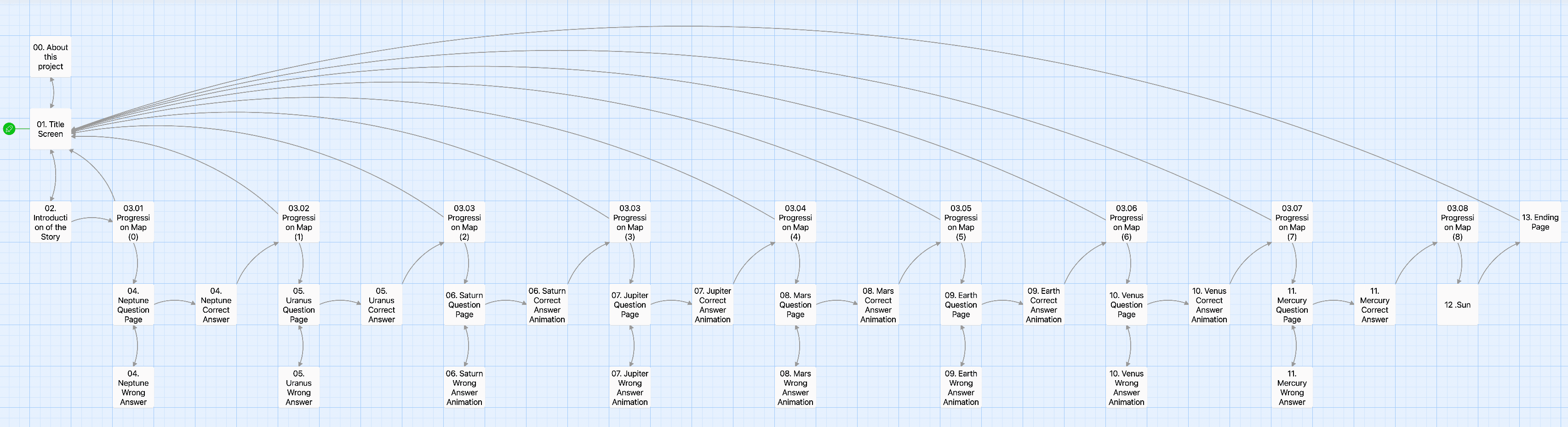
Storyboard

Style Guide

Preview





It will take a bit to load...

